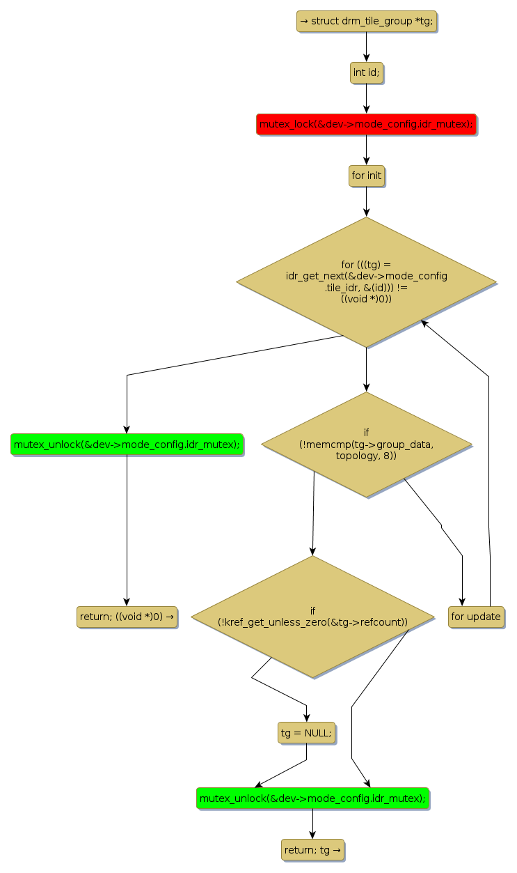
Instance Verification Kit (IVK)
mutex lock @ [147393+40+/linux-3.19-rc1/drivers/gpu/drm/drm_crtc.c]
Instance Signature: idr_mutex
|
The Matching Pair Graph:
|
|
Function Name
|
Control Flow Graph (CFG)
|
Events Flow Graph (EFG)
|
Source Correspondence
|
|
drm_mode_get_tile_group
|
|
|
[147275+23+/linux-3.19-rc1/drivers/gpu/drm/drm_crtc.c]
|